MK国际平台
为民安居乐业,当好建筑医生 全方位一体化系统为客户服务
全国热线:400-8855-873
联 系 人 :13360325158
2026年2月1日正式实施!GB/T 23440-2025《无机防水堵漏材料》发布
发表时间:2025-09-19

近日,国家市场监督管理总局、国家标准化管理委员会批准发布《钢板和钢带包装、标志及质量证明书的一般要求》等416项推荐性国家标准和3项推荐性国家标准修改单的公告,内含GB/T 23440-2025《无机防水堵漏材料》,代替标准GB23440-2009,自2026-02-01正式实施。

图片图片

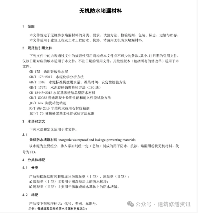
无机防水堵漏材料,是以硫铝酸盐类、硅酸盐类水泥为主要组分,掺入添加剂经一定工艺加工制成的用于防水、抗渗、堵漏用粉状无机材料,具有高固含量、高性能、无毒、无污染的防水堵漏材料。由于这种材料抗渗性能好,粘结力强,抗钢筋锈蚀,以及对人体无害,且易于施工等特点,在各类建设工程中,广泛应用于防水与堵漏工程。如:地下隧道、地下铁道、桥梁路面、水利工程,电缆沟、地下室、桩承台、屋面、内外墙、卫生间、厨房、蓄水池、消防水池和生活水池()、游泳池、溜冰场、专用防腐蚀的坑、池和排污水池等,已应用了数千万吨产品,在特定的部位使用起到了良好的防水堵漏效果。获得了我国工程防水及堵漏行业的青睐与好评。



图片

GB/T 23440-2025《无机防水堵漏材料》代替GB 234402009《无机防水堵漏材料》,与GB 234402009相比,除结构调整和编辑性改动外,主要技术变化如下:

a)更改了适用范围;

b)增加了产品的氯离子含量技术要求及相应的试验方法;

c)删除了Ⅱ型产品的初凝时间要求及相应试验方法;

d)更改了抗压强度和抗折强度技术要求及相应试验方法;

e)更改了试验条件;

f)更改了抗渗基准砂浆试块的制备方法;

g)更改了粘结强度的试验方法;

h)更改了冻融循环试验条件;

原GB 234402009《无机防水堵漏材料》,现在发布的是推荐性标准GB/ 234402025《无机防水堵漏材料》。

图片

GB/T 23440-2025国家标准《无机防水堵漏材料》 由TC197(全国水泥制品标准化技术委员会)归口 ,主管部门为中国建筑材料联合会。

图片


本文内所包含的图片、文章均来源于网络,其版权完全归属于原作者及原始出处所有。若其中内容涉及侵权问题,或者原版权所有者不允许转载相关内容,请即刻与我们取得联系,我们会在第一时间予以删除处理,以避免任何可能产生的版权纠纷。

< 上一篇 返回目录 下一篇 >

全国热线:400-8855-873

联 系 人 :13360325158

免费咨询

10000+ 客户通过免费咨询方式找到洪实
X